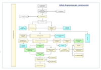
PROCESOS Y PROCEDIMIENTOS
GESTION COMERCIAL PREPARACION OFERTAS Y SEGUIMIENTO
PROCESOS
PROCESOS DE ESTUDIO Y CONTRATACION
PROCESOS DE EJECUCION Y CIERRE |
PROCESOS SOPORTE |
GUIA PARA EL ANALISIS INICIAL DEL PROYECTO |
EJEMPLOS
CONTROL ECONOMICO DE COSTES
ESQUEMA BASICO DE ACTUACION DE TODA ORGANIZACION EMPRESARIAL
- Identificación de los Clientes estratégicos
- Inversiones previstas a través de los fondos europeos
- Identificación de otros clientes
- Identificación de socios potenciales
- Estrategia de asociaciones temporales
- Distribución anual de las licitaciones
- Estimación de éxito de LA EMPRESA en las licitaciones y ofertas presentadas ( a partir del histórico)
OBJETIVOS A CORTO PLAZO
- Alcanzar crecimientos sostenidos del 10 % anual en las ventas.
- Alcanzar crecimientos del 12% en el EBITDA.
- Aumento de Capital Social.
OBJETIVOS A LARGO PLAZO
- Consolidación como líder en su campo de actuación.
- Que el EBITDA suponga al menos el 15 % de las ventas totales.
- Ventas estimadas según Plan Estratégico
- Recursos de coste indirecto de empresa (proporcionales).
- Realizados los planes de las obras conocidas y de las estimadas, se determina los costes indirectos según los organigramas de las obras.
- Subcontrataciones
- Tesorería
- Financiación
- Otros
- Realizar el Plan de negocio con cuentas previsionales de 3 a 5 años
- Se realizará para el seguimiento de objetivos de cada obra la previsión que denominaremos APO
- A: actual P: probable O: óptimo
- En la reunión de objetivos trimestral se analizará el APO y en su caso se introducirán las correcciones correspondientes.
- Establecer el modelo de control económico de los costes
- Desarrollo del Plan Comercial
- Procesos de preparación y presentación de ofertas
- Seguimiento y análisis de la licitación (oferta)
- Planificación de las compras y petición de ofertas
- Adjudicación de la compra
- Preparación de pedidos y contratos
- Tramitación de facturas y emisión de los pagos
- Reunión de lanzamiento
- Estudio inicial análisis- posibles modificaciones
- Organización de la obra. Recursos humanos y materiales
- Control de calidad, medioambiente y prevención.
- Seguimiento de costes y producción.
- Gestión del contrato modificaciones y complementos
- Venta y gestión del cobro
- Recepción de la obra
- Expediente de daños
- Cierre de contrato
PROCESOS SOPORTE
- P-6 SOPORTE TÉCNICO.pdf
- P-7 GESTIÓN DE BIENES DE EQUIPO.pdf
- P-8 CONTABILIDAD.pdf
- P-9 SC TESORERÍA Y FINANCIACIÓN.pdf
- P-10 ACTIVOS FINANCIEROS.pdf
- P-11 IMPUESTOS.pdf
- P-12 RECURSOS HUMANOS.pdf
- P-13 CONTROL DE GESTIÓN.pdf
- P-14 JURÍDICO Y CONTENCIOSO.pdf
- P-15 SISTEMAS DE INFORMACIÓN.pdf
- P-16 SERVICIOS GENERALES.pdf
- P-17 GESTIÓN DE LA SEGURIDAD, MEDIO AMBIENTE Y CALIDAD.pdf
- P-18 GESTIÓN DE LA I+D e INNOVACIÓN.pdf
- P-19 DILIGENCIA DEBIDA.pdf
COMITE DE DIRECCION
- Director General
- Director de Producción
- Director Administrativo
- Director Comercial
- Invitado en su caso
- Examen de balance del mes y origen año (ventas, coste resultado)
- Situación de tesorería
- Líneas de estrategia del pago a proveedores
- Directrices con las políticas de captación de nuevos clientes
- Otros asuntos
COMITE DE SEGUIMIENTO
(se reúne semanalmente)
- Director de Producción
- Director Comercial
- Director de Control de Gestión
- Invitado en su caso
- Seguimiento de los objetivos de ventas , imprevistos.
- Nuevas obras detectadas y en licitación.
- Autorización de las obras a licitar.
- Repaso no exhaustivo de las incidencias (en su caso) de las obras en marcha.
- Otros asuntos
REUNION DE OBJETIVOS
(se reúne trimestralmente)
- Director de producción
- Jefes de obra/ Delegados
- Director de administración /Control de Gestión
- Comerciales (tiempo parcial)
- Examen de cada obra con los responsables Jefe de obra/ Delegado
- Se analizan las ventas , los costes, resultado y se comparan con los objetivos marcados inicialmente
- Incidencias ocurridas, posibles reclamaciones y expedientes adicionales
- Temas en marcha en la asesoría jurídica
- Nuevas hojas de ruta de actuaciones para alcanzar los objetivos .
- Detección de nuevas oportunidades de negocio en el ámbito de cada Jefe de obra
MAXIMO COSTE DIRECTO DE OBRA
Venta= V (SIN IVA)
Indirectos proporcionales: x % sobre venta
Gastos indirectos de obra: xxx€
Máximo coste directo: V- x*V-xxx
Se deben encajar los costes directos dentro de este valor para no incurrir en perdidas
Se realizará para evitar sorpresas, el Control Económico de Costes según modelo que se establezca, comparando las contrataciones con las previsiones.



























